当前位置: 首页 > 实用资料 > 天龙DENON 1000B 6GB8 100W胆机维修记(附电路图)

文章分类

浏览历史

天龙DENON 1000B 6GB8 100W胆机维修记(附电路图)
左增军 / 2024-09-19
 
  前几年疫情期间,天津的一位老先生联系我,想要维修天龙的一台功放,日本货,电源为100V。因为疫情缘故,没有让老先生过来。后来应该是在本地维修过几次,都未得到真正修复。前几天老先生专程过来,要求修理这部功放,故障是功率管红屏。
这机器有点分量,我们两个人抬着进来。拿到机器和全部管子,检查发现,有一只6GB8顶部发白,玻壳未裂,明显已经坏了,这应该是屏流过大红屏时间较长烧毁的。
 
 
 
 
  首先查阅相关资料,得知这部天龙1000B放大器的大概数据:
  额定输出(正弦连续输出):110W+110W(1kHz)、100W+100W(20Hz~20kHz); 
  总谐波失真(额定输出时):0.2% 或更低 (1kHz) 0.5% 或更低 (20Hz~20kHz);
  互调失真率(60Hz: 7kHz = 4:1):0.8% 或更低; 
  输出内阻:0.5 Ω或更低 (8 Ω);
  残余噪声:0.5 mVrms 或更低 (8 Ω);
  输入灵敏度/阻抗:1Vrms/250kΩ;
  频率响应:5Hz~150kHz +0 -3dB; 
  所用电子管:12AX7(一半作为电压放大,一半作为亚音速滤波)、12AT7长尾倒相,12BH7阴极推动,6GB8推挽输出。
  6RA3、12AX7廉栅稳压;
  亚音速滤波器(subsonic filter):18Hz、-18dB/oct;
  功耗:320W;
  外形尺寸:宽 410 x 高 217 x 深 386 毫米;
  重量:34 公斤。
  下面是这部放大器的结构图:
 
  看参数,这是一台相当不错的胆机,兴致来了,收集相关资料,抽时间下手。首先看一下功率管6GB8的参数,这是一个纯日本产功率管,屏压较高,最大屏耗只有35W,但这部DENON 1000B可以做到推挽100W输出,着实厉害!要知道,发烧友备受推崇的McIntosh MC275用KT88也才输出75W啊,这也激发了我的兴趣。
 
 
  客户主述故障为功率管红屏,看机器带有屏流调整,说明是固定偏压,可调屏流。那么是何原因电流大导致红屏呢?主要应该检查以下几个地方:偏压调整回路、栅极接触不良、严重自激导致等。既然已经经过几个师傅维修过,简单的问题应该已经处理了,比如接触不良、栅压调整回路故障,可能是自激无法消除?
  首先大致按照PCB版上元件参数、走线等,手绘了一份大致原理图,然后插上全部小管,功率管先不插避免电流大加大故障范围。开机检查,并测试各电子管管脚电压,首要的是关心功率管5脚偏压,这个是功率管红屏的主要因素,看看是否可以顺利调整并验证是否在合理范围。这应该是被几个师傅维修过,四颗功率管的栅偏压都不一样,有的没有栅偏压,有的-5V到-28V。这就重点检查偏压回路,请看下图。因为有12BH7阴极直耦,12BH7就作为重点检查对象,发现负压供电在-146V左右,栅极输入电压在-45V左右。
  我有个毛病,维修机器看到尘土等脏乱差的,不管用不用的着的地方,都先要清理干净,否则感觉无从下手。清理干净以后,仔细检查元件焊接,看看是否有接触不良的地方。可以看到焊点都很饱满,从外表上感觉焊接牢固。
 
  但是我自己多年的经验告诉我,越是表面看起来圆满的,可能越隐藏着什么。然后就用烙铁对焊点进行吸锡处理,果不其然,很多饱满的焊点,内部元件腿却出现氧化尤其是管座的管脚,请看下图:
 
  为了彻底排除故障,我决定对整个机器的左右声道PCB版进行全面的焊接检查,每个焊点都处理一遍,双面板的两面都做处理。这个工作量还是蛮大的,大致用掉3-4天时间。主要在电子管管座的拆装上,双面版的安装孔都是有金属孔化处理的,说实话,这日立的板子,质量真的要竖大拇哥,铜箔厚度足够。这双面焊接的电子管管座,需要用专业的吸锡针管,可我手头并没有配套可用的,没办法只能用细毛线吸锡,这就慢很多。而且也不想把所有pcb板上的外部连接线拆除,这样板子的活动余地不大,导致费了不少劲。下面是拆下来的管座,我拍照水平算是比较烂的,本来实物看上去非常明显的氧化层发黑,但这图片显不出多少来。原本想换新管座,无奈手头PCB版用的管座不能用,因为插脚宽度为1.7mm,而原机为1.5mm,小了一点。如果扩孔,那么全部金属孔化的孔都作废。为了保持原貌,我对原机管座进行了加工,打磨管脚重新镀锡,使得管脚表面焕然一新,这样重新进行焊接。
 
  对于发热量较高的胆机,感觉这种PCB版焊接的管座不是很稳妥,除了热胀冷缩,还有发热氧化问题。大致搜了一下天龙这款胆机,管脚接触不良的故障占一定比例。不过,几十年的机器,也算可以了。
 
  好在几天时间处理完成,重新恢复原状,然后开机检查,测量6GB8的栅极电压,4颗管子基本恢复正常,只有其中一个V9的栅极连续观察监视,有些不稳定,是什么原因?用示波器检查,屏幕会有不连续的尖峰出现,而另一声道是正常的。通过对照电路分析,对耦合电容产生怀疑,这个电容实际耐压静态时可以达到438+45=483V,再加上峰值电压,常规耐压的电容是不够的。会不会耦合电容耐压不足?随更换之。后来观察,栅偏压稳定了。
发烧友一般手痒了,都喜欢更换耦合电容,这部机器被“升级”了很多个电容。在国内,为何我们都爱换电容呢?因为条件、环境好啊,很多好的、补品电容都有中国制造。
 
 
  一切弄好以后,试了几个小时,没有出现任何不稳定,检查一切正常。这时候我也是手痒,对整机做了全面测试和分析,测算出输出变压器大概数据。这个功率输出级只采用了阴极负反馈,且直接用喇叭输出端8-16Ω绕组而不是独立绕组。输出牛的实际绕组,与机器外部印刷的有些不同。几个条件限制:常规的喇叭阻抗为8Ω、推挽反馈需要对称绕组、阴极直接使用喇叭绕组,为了屏流测量需要,绕组可能需要特殊处理。实际测试并绘制完整接线图如下,输出牛初级直流电阻DCR=36.3+40.3=76.6,也就是初级两臂B+~P1、B+~P2相差4Ω,两只输出牛基本相同,排除了单只输出牛故障可能,为何初级两臂电阻不平衡?看看次级绕组就知道了。输出牛初级阻抗约1.3k,与麦景图MC275相仿。只是输出功率更大一些。这部天龙的输出牛,与麦景图MC275相比,绕组结构简单一些,单测输出牛指标,也是非常不错。
 
  经过实际测量,在输入信号为1V时,输出功率可以达到100W以上,且看不出有失真,非常敬佩这部天龙1000B的电路设计。这机器应该是上世纪七八十年代的产物,到现在依然完好,而且,就电路整体设计可以说没有超越的。2颗屏耗只有35W的6GB8推挽输出功率达到100W以上,值得学习。本机体积不大,但重量有34kg,机壳铁板,前面板铝板,主要重量是3颗变压器。
  之前经常用日本电阻,相同的功率,体积比较小,害怕功率不够,我都是增加功率余量来使用。看到这部机器的用料,让我明白,放心用吧,发热是肯定,但是功率足够。举个例子来看一下电路中12AT7屏极负载电阻,在路实际消耗功率计算为0.36W,我一般在这个位置会选择2W电阻,但是这部机器上实际使用的电阻也就两个常见的1/4W电阻大小。难怪这机器开机15分钟左右,机壳开始热乎乎的,但连续开机依然正常工作。也就是说质量过关,发热难免。
 
  本机电压放大、推动级、功率管廉栅电压,采用12AX7、6RA3稳压,输出438V。设计比较全面,可以安全稳妥的运行,只是6RA3发热量较大。这是一个小九脚的日本电子管,代换型号不多,参数如下:
 
  这个subsonic filter亚音速滤波器,置于音量电位器与第一级放大之间(我画的图未显示),主要是滤除超低频,防止对电路的干扰。一般没什么作用,按照原厂说法是,因为采用深度负反馈,防止低频震荡。这个亚音速滤波器制作很精致,并非来这里“凑热闹”的,可能是有一定效果,只是我并没有感觉出什么。
 
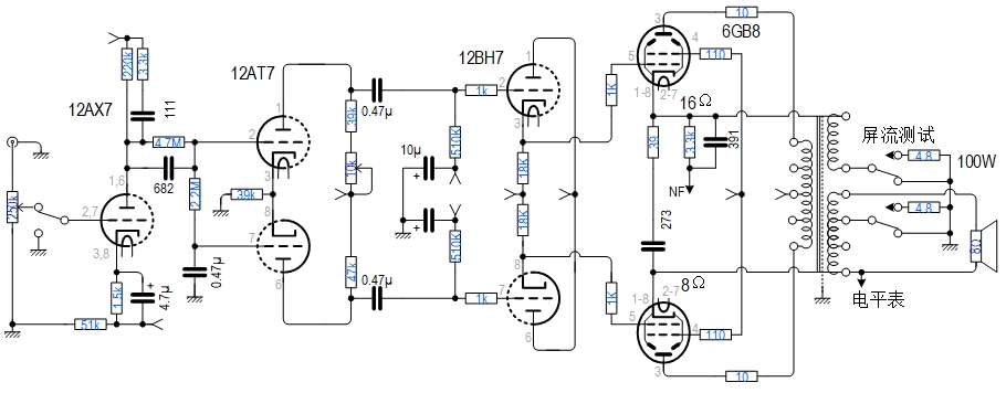
  这是我简单绘制的天龙1000B的电路图,未标出亚音速滤波器、电源、稳压部分。
 
  我建了一个胆机电路交流群,喜欢交流的朋友可以进群,大家真诚的交流,尤其是喜欢高压胆机的朋友,近期会有一些福利给到大家。群二维码失效后,可以加我个人微信再拉入群。
个人微信           胆机电路交流群
    
 

用户评论(共0条评论)

  • 暂时还没有任何用户评论
总计 0 个记录,共 1 页。 第一页 上一页 下一页 最末页
用户名: 匿名用户
E-mail:
评价等级:
评论内容:
验证码: captcha